货物、 服务采购(采购单价<3万元且批量金额<5万元)【桂采云】
- 来源:beats365亚洲版 发布时间:2024-12-06 作者:刘霜、陆晓林 校对:黄敏、吴智辉 审核:徐红
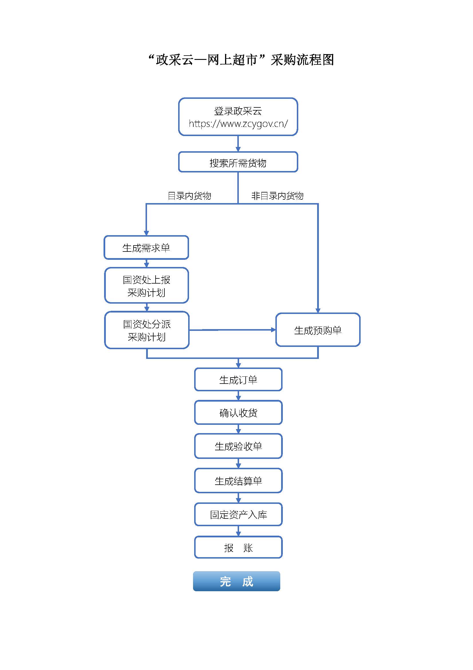
申请单位在“桂采云”平台采购。https://www.gcy.zfcg.gxzf.gov.cn/
注:“桂采云”平台现已停止受理非政府集中采购品目有关商品的上架申请,各单位可通过其他渠道开展相关采购活动。
属于广西政府集中采购目录品目中的商品,仍需按原规定通过政府采购云平台电子卖场进行采购。

上一篇:
下一篇:
货物、 服务采购(采购单价≥3万元或批量金额≥5万元)【OA】

学校官网
